海南省平山医院固定资产临时存放建设项目询价成交结果公告
海南省平山医院神经发育及认知障碍科第二办公区修缮项目询价成交结果公告
海南省平山医院院区测绘服务项目测绘单位询价成交公告
海南省平山医院保安室视频监控扩容项目成交结果公告
海南省平山医院—电休克治疗室麻醉机采购项目—磋商公告
海南省中部精神卫生能力提升基础建设项目建议书编制服务询价成交公告
项目支出绩效自评表
海南省平山医院省直医疗卫生机构设备购置项目支出绩效自评报告
海南省平山医院的项目药品耗材购置项目支出绩效自评报告
海南省平山医院报废CT设备回收处置项目成交结果公告
海南省平山医院模拟社区房顶修缮项目询价成交公告
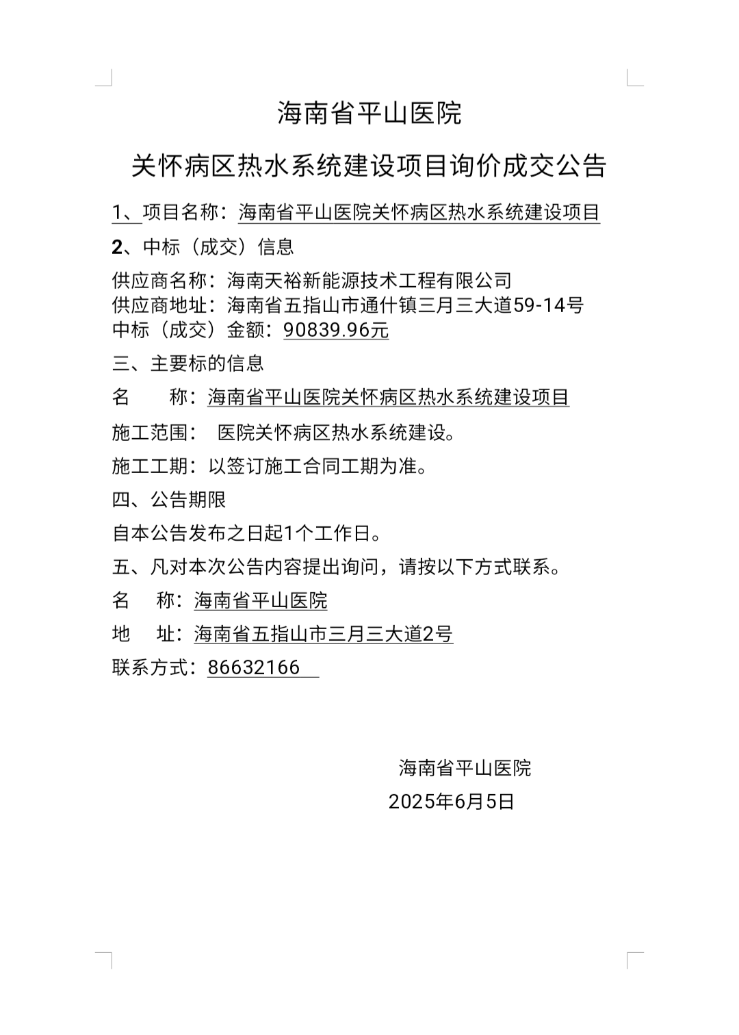
海南省平山医院关怀病区热水系统建设项目询价成交公告
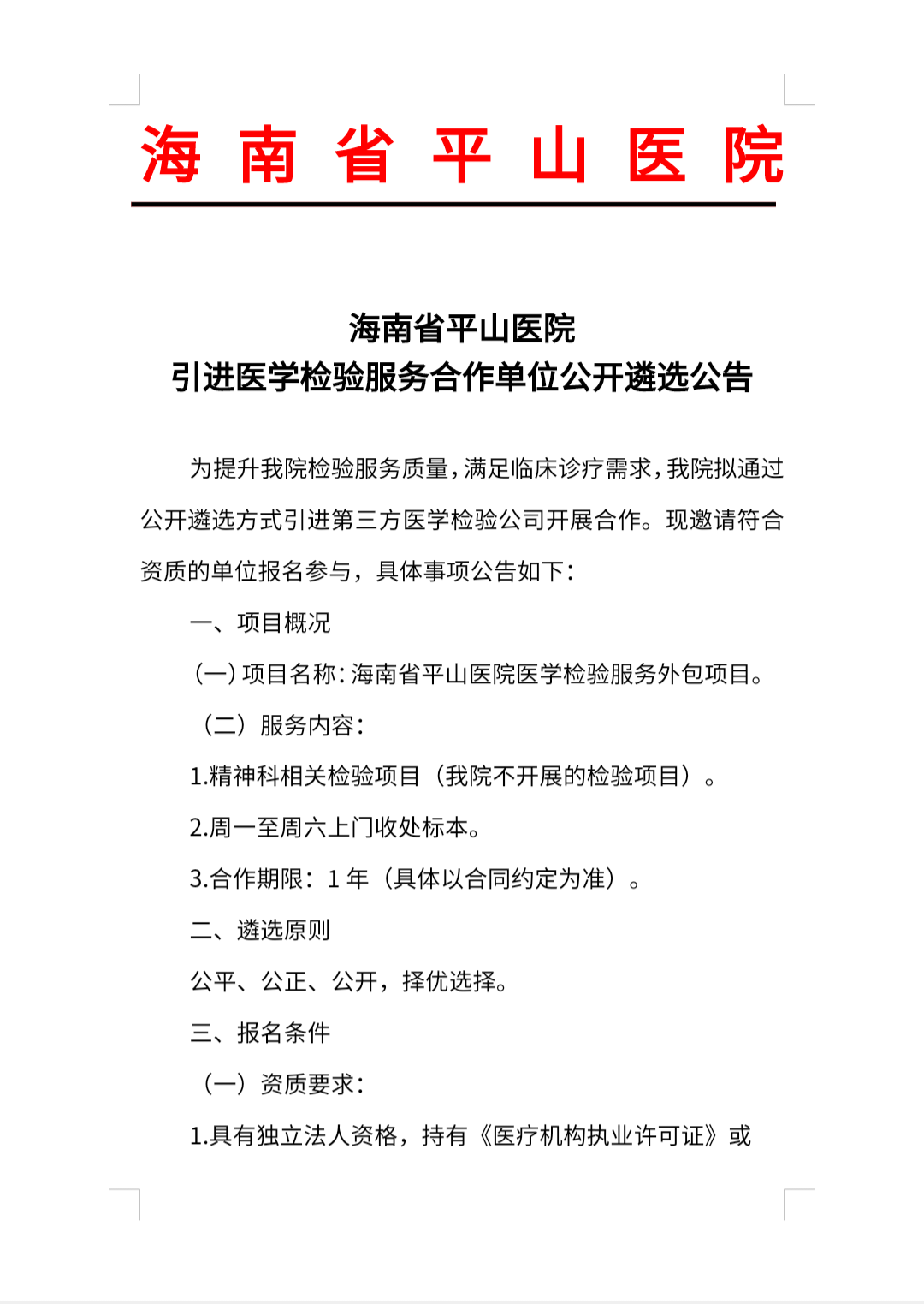
海南省平山医院引进医学检验服务合作单位公开遴选公告
海南省平山医院拟报废资产评估项目成交结果公告
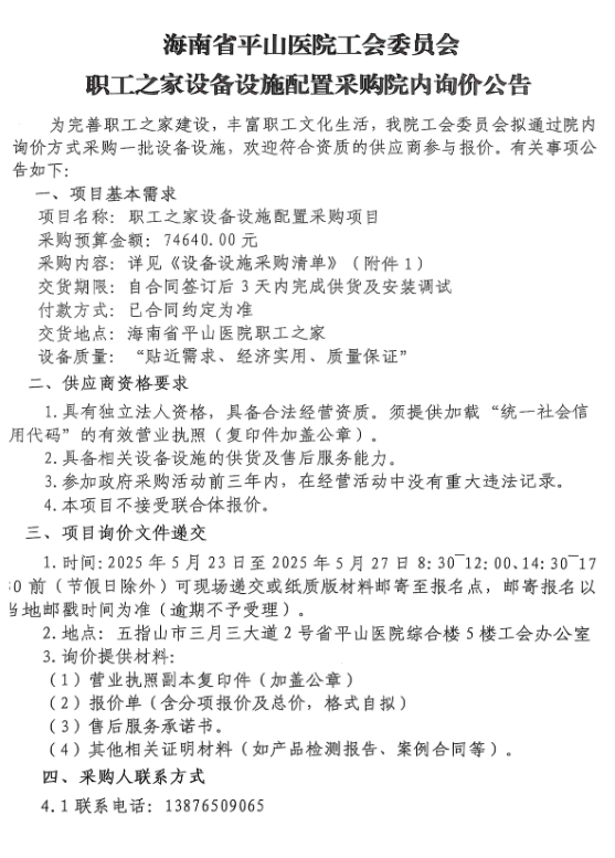
海南省平山医院工会委员会关于职工之家设备设施配置采购询价结果公告
海南省平山医院保安室视频监控扩容项目竞争性磋商公告
数字化赋能中部精神卫生服务建设项目 项目建议书编制服务询价成交公告
海南省平山医院公务车辆维修和洗车服务点遴选公告
附件1 法定代表人授权书 附件2承诺书 附件3无重大违法记录的书面声明函 附件4 项目采购工作廉洁自律承诺书
海南省平山医院固定资产临时存放建设项目院内公开询价公告
附件1-项目报价文件模板 2.项目工程量清单:
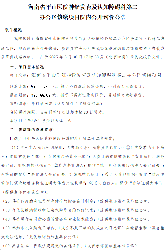
海南省平山医院神经发育及认知障碍科第二办公区修缮项目院内公开询价公告
附 件:1.项目报价文件模版; 附 件: 2.项目工程量清单