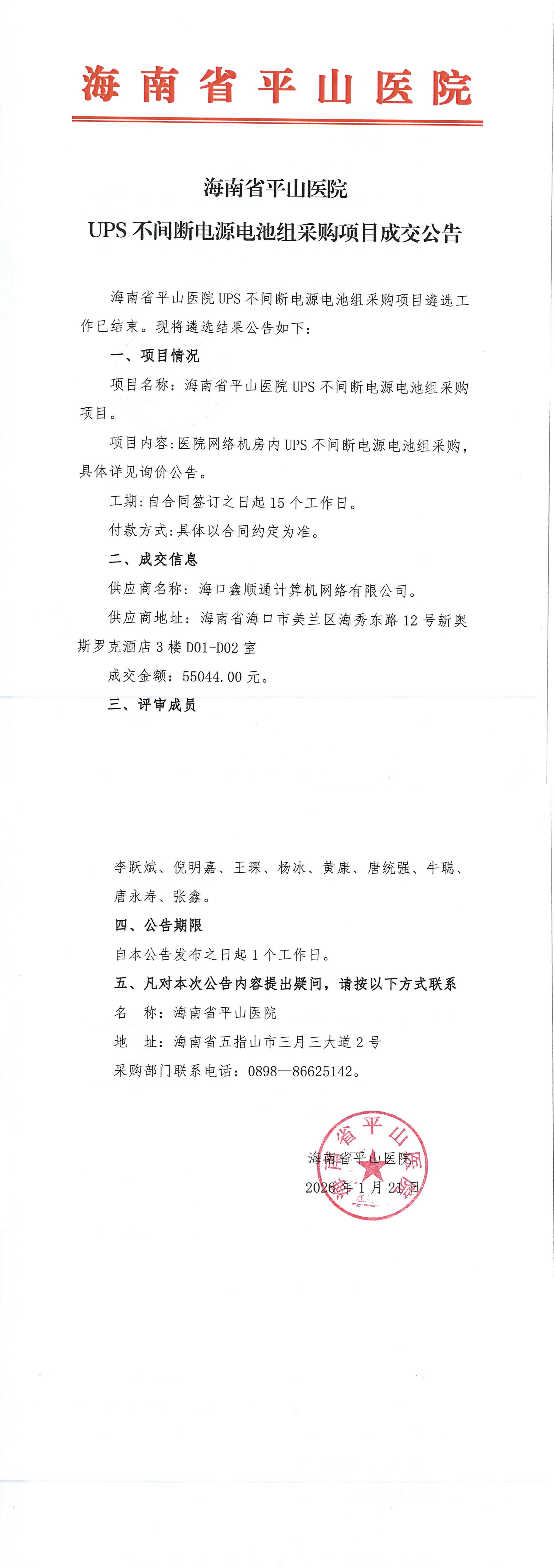
海南省平山医院 UPS不间断电源电池组采购项目成交公告
海南省平山医院 2025年考核招聘事业编制工作人员公告 (第9号)
海南省平山医院 2025年考核招聘事业编制工作人员公告 (第9号) 海南省平山医院2025年考核招聘事业编制工作人员体检工作已结束,进入考察环节。现将体检结果、进入考察人员名单及考察工作事项予以公告。公告时间为2026年1月21日至2026年1月27日。 一、岗位取消情况 临床医师岗考生王笑笑、药剂师...
海南省平山医院关于遴选2026年度医疗设备预算评审机构的公告
附件:
海南省平山医院2025年防雷设施修缮项目成交公告
海南省平山医院2025年虫害防控服务项目成交公告
海南省平山医院 2025年考核招聘事业编制工作人员公告 (第8号) 海南省平山医院2025年考核招聘事业编制工作人员面试工作已经结束,根据《海南省平山医院2025年考核招聘事业编制工作人员公告(第1号)》有关规定要求,本次考核招聘进入体检环节,现将体检工作相关事项予以公告: 一、体检人选 据岗位的招聘人数,从达到考核合格分数线的考生中,按考核成绩由高到低按1:1比例确定体检人选。 ...
海南省平山医院 2025年考核招聘事业编制工作人员公告 (第7号) 海南省平山医院2025年考核招聘事业编制工作人员(海口站)报名工作已经结束,因海口站招聘临床医师岗位在规定时间内无人报名,经海南省平山医院招聘工作领导小组研究,决定取消海口站临床医师岗位考核招聘,海南省平山医院2025年考核招聘事业编制工作人员公告(第1号)的临床医师岗位由2个职数相应核减为1个职数,现予以公告。 一、...
海南省平山医院UPS不间断电源电池组采购项目(第二次)公开询价公告
附件: 1.设备参数规格清单 2.项目报价文件
海南省平山医院 关于公开遴选电梯维保服务公司公告 我院需进行海南省平山医院电梯维保服务的遴选工作,现面向社会公开询价,欢迎具有合法经营资质的电梯维保公司携带相关有效资质证件报名参加。有关事项公告如下: 一、项目基本需求 名称:海南省平山医院电梯维保服务项目 服务内容:为医院电梯(具体数量及型号详见附件6)提供全方位维保服务,包括定制维保方案、快速故障维修、高效应急救援及年度检验支...
海南省平山医院UPS 不间断电源电池组采购项目公开询价流标公告
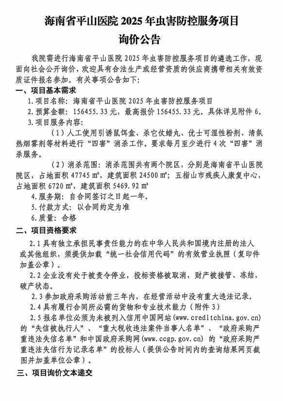
海南省平山医院2025年虫害防控服务项目询价公告
附件: 1. 法定代表人授权书 2.报价函 3.履约能力承诺书 4.无重大违法记录的书面声明函 5.项目采购工作廉洁自律承诺书 6.海南省平山医院2025年虫害防控服务项目-预算编制
海南省平山医院经济适用住房土地分摊报告院内询价公告 我院需进行海南省平山医院经济适用住房土地分摊报告测绘的遴选工作,现面向社会公开询价,欢迎具有合法经营资质的测绘公司携带相关有效资质证件报名参加。有关事项公告如下: 一、项目基本需求 名称:海南省平山医院经济适用住房土地分摊报告 内容:海南省平山医院经济适用住房土地分摊报告 工期:自合同签订之日起15日历天 付款方式:按合同约定...
海南省平山医院UPS不间断电源电池组采购项目公开询价公告
附件: 1.设备参数规格清单 2.项目报价文件模板
海南省平山医院 2025年考核招聘事业编制工作人员公告 (第6号) 海南省平山医院2025年考核招聘事业编制工作人员现场考核工作(重庆站、广州站)已经结束,部分岗位在重庆考点已招满。根据《海南省平山医院2025年考核招聘事业编制工作人员公告(第1号)》有关规定要求,现将海口站招聘职位、报名等有关事项予以公告。 一、海口站招聘职位 详见附件1。 二、海口站线上报名 (一)报名时间:...
海南省平山医院 2025年考核招聘事业编制工作人员公告 (第5号) 海南省平山医院2025年考核招聘事业编制工作人员(广州站)线上报名人员资格审核、线上及现场报名人员面试工作已经结束,根据《海南省平山医院2025年考核招聘事业编制工作人员公告(第1号)》有关规定要求,现将线上报名人员资格复审结果、线上及现场报名人员面试成绩予以公告: 一、线上报名人员资格审核...
海南省平山医院 2025年考核招聘事业编制工作人员公告 (第4号) 海南省平山医院2025年考核招聘事业编制工作人员现场考核工作(重庆站)已经结束,部分岗位在重庆考点已招满。根据《海南省平山医院2025年考核招聘事业编制工作人员公告(第1号)》有关规定要求,现将广州站招聘职位、报名等有关事项予以公告。 一、广州站招聘职位 详见附件1。 二、广州站线上报名 (一)报...
海南省平山医院 2025年考核招聘事业编制工作人员公告 (第3号) 海南省平山医院2025年考核招聘事业编制工作人员(重庆站)线上报名人员资格复审、线上及现场报名人员面试工作(重庆站)已经结束,根据《海南省平山医院2025年考核招聘事业编制工作人员公告(第1号)》有关规定要求,现将线上报名人员资格复审结果、线上及现场报名人员面试成绩予以公告: &n...
海南省平山医院2025年防雷设施修缮项目询价公告
附件1 法定代表人授权书 附件2报价函 附件3履约能力承诺书 附件4无重大违法记录的书面声明函 附件5 项目采购工作廉洁自律承诺书 附件6 海南省平山医院2025年防雷设施修缮项目 工程量清单
海南省平山医院2025年考核招聘事业编制工作人员公告(第2号)
海南省平山医院 2025年考核招聘事业编制工作人员公告 (第2号) 海南省平山医院2025年考核招聘事业编制工作人员(重庆站)线上报名工作已经结束,经资格初审,...
海南省平山医院2025年考核招聘事业编制工作人员公告(第1号) 根据《海南省事业单位公开招聘人员实施办法》(琼人社规〔2025〕2号)《中共海南省委人才工作领导小组办公室关于印发<聚四方之才 共建自贸港“封关拓新局·四城同办”校招活动方案>的通知》《国家卫生健康委人才交流服务中心关于举办第28届全国卫生健康人才招聘会的通...