海南省平山医院经济适用住房土地分摊报告院内询价公告 我院需进行海南省平山医院经济适用住房土地分摊报告测绘的遴选工作,现面向社会公开询价,欢迎具有合法经营资质的测绘公司携带相关有效资质证件报名参加。有关事项公告如下: 一、项目基本需求 名称:海南省平山医院经济适用住房土地分摊报告 内容:海南省平山医院经济适用住房土地分摊报告 工期:自合同签订之日起15日历天 付款方式:按合同约定...
海南省平山医院UPS不间断电源电池组采购项目公开询价公告
附件: 1.设备参数规格清单 2.项目报价文件模板
海南省平山医院 2025年考核招聘事业编制工作人员公告 (第6号) 海南省平山医院2025年考核招聘事业编制工作人员现场考核工作(重庆站、广州站)已经结束,部分岗位在重庆考点已招满。根据《海南省平山医院2025年考核招聘事业编制工作人员公告(第1号)》有关规定要求,现将海口站招聘职位、报名等有关事项予以公告。 一、海口站招聘职位 详见附件1。 二、海口站线上报名 (一)报名时间:...
海南省平山医院 2025年考核招聘事业编制工作人员公告 (第5号) 海南省平山医院2025年考核招聘事业编制工作人员(广州站)线上报名人员资格审核、线上及现场报名人员面试工作已经结束,根据《海南省平山医院2025年考核招聘事业编制工作人员公告(第1号)》有关规定要求,现将线上报名人员资格复审结果、线上及现场报名人员面试成绩予以公告: 一、线上报名人员资格审核...
海南省平山医院 2025年考核招聘事业编制工作人员公告 (第4号) 海南省平山医院2025年考核招聘事业编制工作人员现场考核工作(重庆站)已经结束,部分岗位在重庆考点已招满。根据《海南省平山医院2025年考核招聘事业编制工作人员公告(第1号)》有关规定要求,现将广州站招聘职位、报名等有关事项予以公告。 一、广州站招聘职位 详见附件1。 二、广州站线上报名 (一)报...
海南省平山医院 2025年考核招聘事业编制工作人员公告 (第3号) 海南省平山医院2025年考核招聘事业编制工作人员(重庆站)线上报名人员资格复审、线上及现场报名人员面试工作(重庆站)已经结束,根据《海南省平山医院2025年考核招聘事业编制工作人员公告(第1号)》有关规定要求,现将线上报名人员资格复审结果、线上及现场报名人员面试成绩予以公告: &n...
海南省平山医院2025年防雷设施修缮项目询价公告
附件1 法定代表人授权书 附件2报价函 附件3履约能力承诺书 附件4无重大违法记录的书面声明函 附件5 项目采购工作廉洁自律承诺书 附件6 海南省平山医院2025年防雷设施修缮项目 工程量清单
海南省平山医院2025年考核招聘事业编制工作人员公告(第2号)
海南省平山医院 2025年考核招聘事业编制工作人员公告 (第2号) 海南省平山医院2025年考核招聘事业编制工作人员(重庆站)线上报名工作已经结束,经资格初审,...
海南省平山医院2025年考核招聘事业编制工作人员公告(第1号) 根据《海南省事业单位公开招聘人员实施办法》(琼人社规〔2025〕2号)《中共海南省委人才工作领导小组办公室关于印发<聚四方之才 共建自贸港“封关拓新局·四城同办”校招活动方案>的通知》《国家卫生健康委人才交流服务中心关于举办第28届全国卫生健康人才招聘会的通...
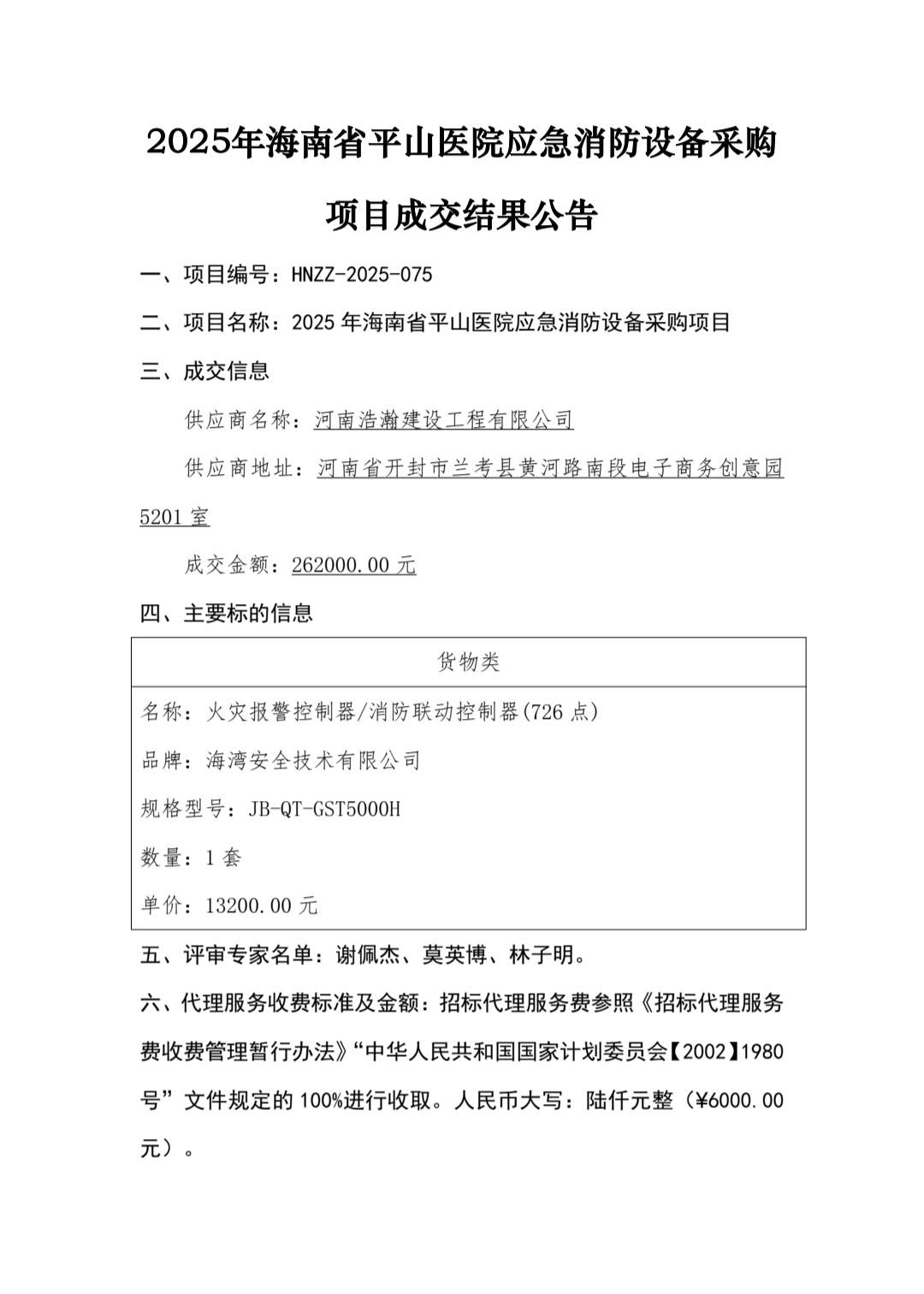
2025年海南省平山医院应急消防设备采购项目成交结果公告
海南省平山医院官方网站迁移升级项目院内公开询价成交公告
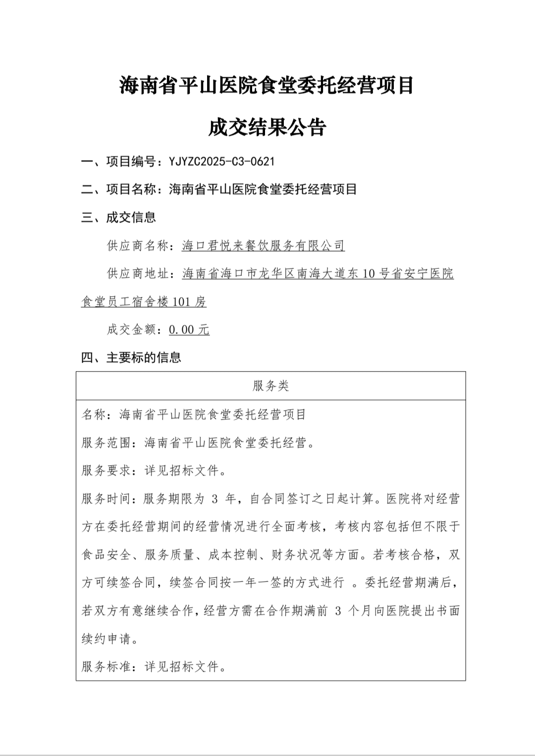
海南省平山医院食堂委托经营项目成交结果公告
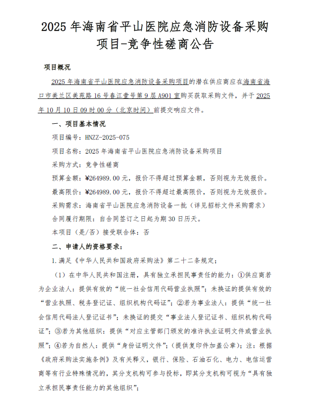
2025年海南省平山医院应急消防设备采购项目-竞争性磋商公告
海南省平山医院 关于公开遴选法律顾问服务项目询价成交结果公告
关于海南省平山医院2024年“汇聚海南·四城同办”考核招聘事业编制工作人员(第二批)拟聘用人员公示
海南省平山医院2025年消防设施维保检测项目成交公告
海南省平山医院食堂委托经营项目磋商公告
海南省平山医院住院大楼病区改造项目结果公告(采购包1)
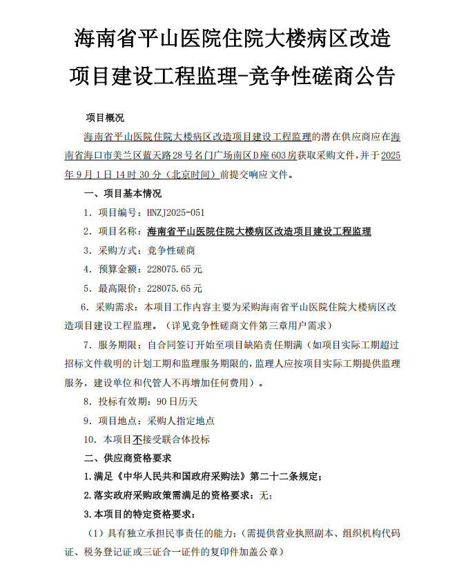
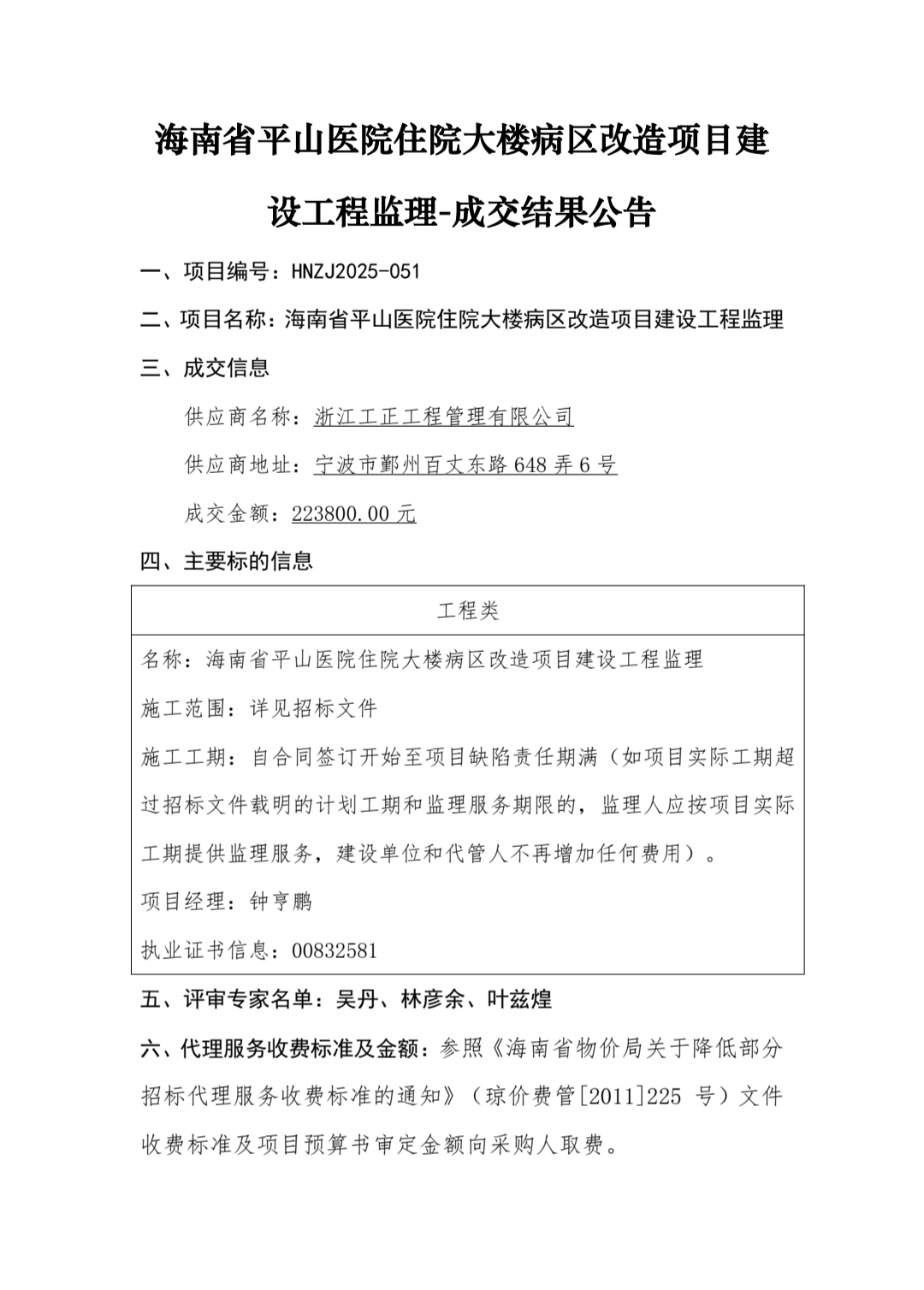
海南省平山医院住院大楼病区改造项目建设工程监理—成交结果公告
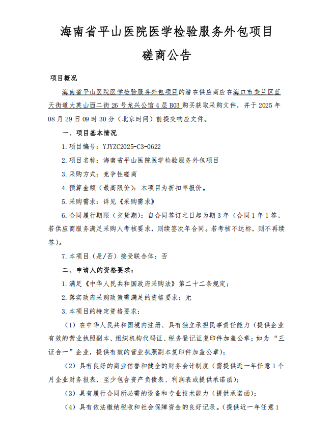
海南省平山医院医学检验服务外包项目成交结果公告